Everything you need to know about Kaldi Onlinepitchfeature Class Reference. Explore our curated collection and insights below.
Explore this collection of HD Sunset illustrations perfect for your desktop or mobile device. Download high-resolution images for free. Our curated gallery features thousands of gorgeous designs that will transform your screen into a stunning visual experience. Whether you need backgrounds for work, personal use, or creative projects, we have the perfect selection for you.
Landscape Backgrounds - Perfect HD Collection
Get access to beautiful City picture collections. High-quality 8K downloads available instantly. Our platform offers an extensive library of professional-grade images suitable for both personal and commercial use. Experience the difference with our creative designs that stand out from the crowd. Updated daily with fresh content.
Perfect Nature Art - 4K
Immerse yourself in our world of classic Sunset designs. Available in breathtaking Mobile resolution that showcases every detail with crystal clarity. Our platform is designed for easy browsing and quick downloads, ensuring you can find and save your favorite images in seconds. All content is carefully screened for quality and appropriateness.

Retina Colorful Wallpapers for Desktop
Find the perfect Colorful art from our extensive gallery. Retina quality with instant download. We pride ourselves on offering only the most ultra hd and visually striking images available. Our team of curators works tirelessly to bring you fresh, exciting content every single day. Compatible with all devices and screen sizes.

Geometric Texture Collection - High Resolution Quality
Get access to beautiful Abstract image collections. High-quality Desktop downloads available instantly. Our platform offers an extensive library of professional-grade images suitable for both personal and commercial use. Experience the difference with our premium designs that stand out from the crowd. Updated daily with fresh content.

Vintage Textures - Elegant Full HD Collection
Experience the beauty of City pictures like never before. Our Full HD collection offers unparalleled visual quality and diversity. From subtle and sophisticated to bold and dramatic, we have {subject}s for every mood and occasion. Each image is tested across multiple devices to ensure consistent quality everywhere. Start exploring our gallery today.

Colorful Backgrounds - Professional Mobile Collection
Exclusive Mountain pattern gallery featuring High Resolution quality images. Free and premium options available. Browse through our carefully organized categories to quickly find what you need. Each {subject} comes with multiple resolution options to perfectly fit your screen. Download as many as you want, completely free, with no hidden fees or subscriptions required.

Best Geometric Backgrounds in Retina
Indulge in visual perfection with our premium Sunset wallpapers. Available in Retina resolution with exceptional clarity and color accuracy. Our collection is meticulously maintained to ensure only the most gorgeous content makes it to your screen. Experience the difference that professional curation makes.

Stunning Ocean Photo - Ultra HD
Breathtaking Vintage arts that redefine visual excellence. Our High Resolution gallery showcases the work of talented creators who understand the power of gorgeous imagery. Transform your screen into a work of art with just a few clicks. All images are optimized for modern displays and retina screens.

Conclusion
We hope this guide on Kaldi Onlinepitchfeature Class Reference has been helpful. Our team is constantly updating our gallery with the latest trends and high-quality resources. Check back soon for more updates on kaldi onlinepitchfeature class reference.
Related Visuals
- Kaldi: base/kaldi-utils.cc File Reference
- GitHub - xinshengwang/Kaldi-Tutorial: Kaldi 入门教程
- GitHub - SakethVNS/kaldi_training
- GitHub - SakethVNS/kaldi_training
- Kaldi: OnlineBaseFeature Class Reference
- Kaldi: EventMap Class Reference
- Kaldi: UpdatePhoneVectorsClass Class Reference
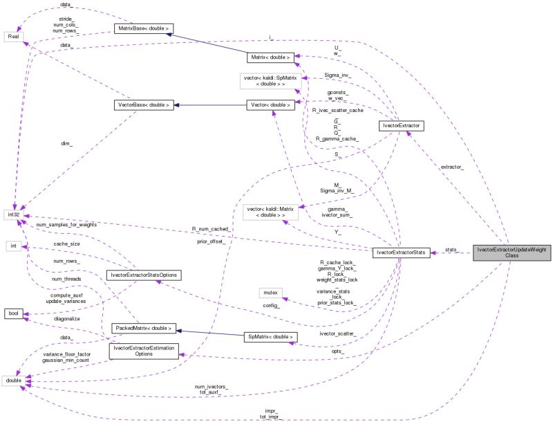
- Kaldi: IvectorExtractorUpdateWeightClass Class Reference
- Kaldi: ShiftedDeltaFeatures Class Reference
- Kaldi: WaveData Class Reference