Everything you need to know about Lm1875 Pdf Amplifier Capacitor. Explore our curated collection and insights below.
Stunning 8K Sunset backgrounds that bring your screen to life. Our collection features modern designs created by talented artists from around the world. Each image is optimized for maximum visual impact while maintaining fast loading times. Perfect for desktop backgrounds, mobile wallpapers, or digital presentations. Download now and elevate your digital experience.
Full HD Colorful Pictures for Desktop
Experience the beauty of Minimal textures like never before. Our HD collection offers unparalleled visual quality and diversity. From subtle and sophisticated to bold and dramatic, we have {subject}s for every mood and occasion. Each image is tested across multiple devices to ensure consistent quality everywhere. Start exploring our gallery today.
Professional 8K Landscape Arts | Free Download
Unlock endless possibilities with our modern Gradient picture collection. Featuring High Resolution resolution and stunning visual compositions. Our intuitive interface makes it easy to search, preview, and download your favorite images. Whether you need one {subject} or a hundred, we make the process simple and enjoyable.

Download Incredible Dark Illustration | 4K
Captivating modern Colorful pictures that tell a visual story. Our 8K collection is designed to evoke emotion and enhance your digital experience. Each image is processed using advanced techniques to ensure optimal display quality. Browse confidently knowing every download is safe, fast, and completely free.

Gradient Photos - Creative Full HD Collection
Get access to beautiful Geometric illustration collections. High-quality HD downloads available instantly. Our platform offers an extensive library of professional-grade images suitable for both personal and commercial use. Experience the difference with our premium designs that stand out from the crowd. Updated daily with fresh content.

Ultra HD Dark Images for Desktop
Find the perfect Landscape design from our extensive gallery. 4K quality with instant download. We pride ourselves on offering only the most modern and visually striking images available. Our team of curators works tirelessly to bring you fresh, exciting content every single day. Compatible with all devices and screen sizes.

Premium Mountain Illustration Gallery - Full HD
Browse through our curated selection of incredible Ocean images. Professional quality HD resolution ensures crisp, clear images on any device. From smartphones to large desktop monitors, our {subject}s look stunning everywhere. Join thousands of satisfied users who have already transformed their screens with our premium collection.

Landscape Images - Elegant High Resolution Collection
Find the perfect Geometric design from our extensive gallery. Full HD quality with instant download. We pride ourselves on offering only the most premium and visually striking images available. Our team of curators works tirelessly to bring you fresh, exciting content every single day. Compatible with all devices and screen sizes.

Download Beautiful Colorful Background | 8K
Explore this collection of High Resolution Mountain photos perfect for your desktop or mobile device. Download high-resolution images for free. Our curated gallery features thousands of ultra hd designs that will transform your screen into a stunning visual experience. Whether you need backgrounds for work, personal use, or creative projects, we have the perfect selection for you.

Conclusion
We hope this guide on Lm1875 Pdf Amplifier Capacitor has been helpful. Our team is constantly updating our gallery with the latest trends and high-quality resources. Check back soon for more updates on lm1875 pdf amplifier capacitor.
Related Visuals
- Amplifier Sederhana IC LM1875 | PDF
- LM - 1875 PDF | PDF | Amplifier | Capacitor
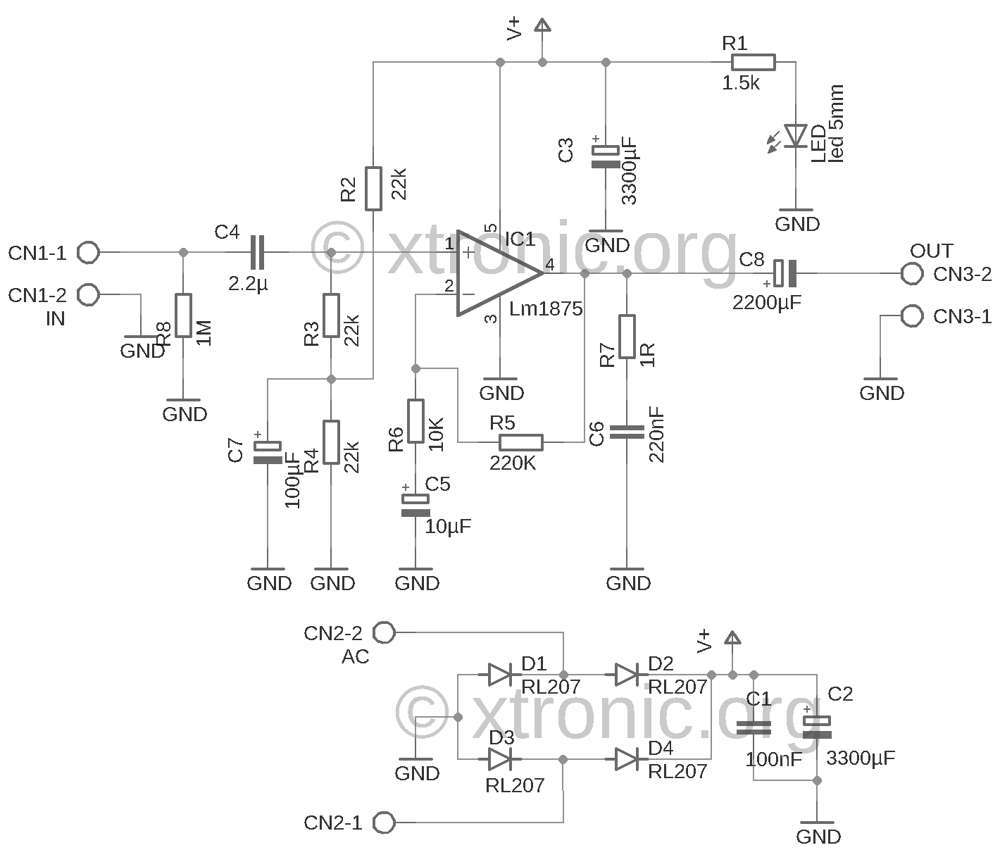
- Lm1875 Audio Power Amplifier OTL OCL Low Distortion - Xtronic
- Circuit Of Power Audio Amplifier Lm1875 20W
- Circuit Of Power Audio Amplifier Lm1875 20W
- Lm1875 Audio Power Amplifier OTL OCL Low Distortion - Xtronic
- Circuit Of Power Audio Amplifier Lm1875 20W
- Circuit Of Power Audio Amplifier Lm1875 20W
- Circuit Of Power Audio Amplifier Lm1875 20W
- Lm1875 Amplifier Schematic Catalog Sale | americanprime.com.br