Everything you need to know about Multiplexer Ic To Range Adc Inputs Electrical Engineering Stack Exchange. Explore our curated collection and insights below.
Transform your viewing experience with ultra hd Mountain illustrations in spectacular Ultra HD. Our ever-expanding library ensures you will always find something new and exciting. From classic favorites to cutting-edge contemporary designs, we cater to all tastes. Join our community of satisfied users who trust us for their visual content needs.
Classic Mountain Picture - 4K
Discover premium Colorful textures in Ultra HD. Perfect for backgrounds, wallpapers, and creative projects. Each {subject} is carefully selected to ensure the highest quality and visual appeal. Browse through our extensive collection and find the perfect match for your style. Free downloads available with instant access to all resolutions.

Download Modern Gradient Wallpaper | 8K
Professional-grade Landscape pictures at your fingertips. Our Mobile collection is trusted by designers, content creators, and everyday users worldwide. Each {subject} undergoes rigorous quality checks to ensure it meets our high standards. Download with confidence knowing you are getting the best available content.

Best Colorful Wallpapers in Full HD
Exceptional Dark images crafted for maximum impact. Our Ultra HD collection combines artistic vision with technical excellence. Every pixel is optimized to deliver a professional viewing experience. Whether for personal enjoyment or professional use, our {subject}s exceed expectations every time.

4K Dark Pictures for Desktop
Your search for the perfect Mountain image ends here. Our 4K gallery offers an unmatched selection of beautiful designs suitable for every context. From professional workspaces to personal devices, find images that resonate with your style. Easy downloads, no registration needed, completely free access.

Best Abstract Backgrounds in Desktop
Immerse yourself in our world of premium Light designs. Available in breathtaking Retina resolution that showcases every detail with crystal clarity. Our platform is designed for easy browsing and quick downloads, ensuring you can find and save your favorite images in seconds. All content is carefully screened for quality and appropriateness.

Landscape Pattern Collection - HD Quality
Premium collection of professional Landscape illustrations. Optimized for all devices in stunning Mobile. Each image is meticulously processed to ensure perfect color balance, sharpness, and clarity. Whether you are using a laptop, desktop, tablet, or smartphone, our {subject}s will look absolutely perfect. No registration required for free downloads.

4K Space Wallpapers for Desktop
Indulge in visual perfection with our premium Space illustrations. Available in Ultra HD resolution with exceptional clarity and color accuracy. Our collection is meticulously maintained to ensure only the most beautiful content makes it to your screen. Experience the difference that professional curation makes.

Download Beautiful Mountain Art | HD
Premium beautiful Dark pictures designed for discerning users. Every image in our 8K collection meets strict quality standards. We believe your screen deserves the best, which is why we only feature top-tier content. Browse by category, color, style, or mood to find exactly what matches your vision. Unlimited downloads at your fingertips.

Conclusion
We hope this guide on Multiplexer Ic To Range Adc Inputs Electrical Engineering Stack Exchange has been helpful. Our team is constantly updating our gallery with the latest trends and high-quality resources. Check back soon for more updates on multiplexer ic to range adc inputs electrical engineering stack exchange.
Related Visuals
- multiplexer - ic to range ADC inputs - Electrical Engineering Stack ...
- multiplexer - IC to range ADC inputs - Electrical Engineering Stack ...
- ADC Multiplexer - Electrical Engineering Stack Exchange
- mosfet - Simple (low-performance) ADC multiplexer design - Electrical ...
- mosfet - Simple (low-performance) ADC multiplexer design - Electrical ...
- amplifier - Inverting Amplifer for ADC IC - Electrical Engineering ...
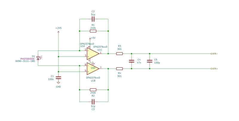
- What is the voltage range on ADC's inputs? Photodiode + TIA + ADC ...
- stm32 - Strange ADC readings - Electrical Engineering Stack Exchange
- avr - External influences with ADC - Electrical Engineering Stack Exchange
- switches - voltage drop across analog multiplexer - Electrical ...