Everything you need to know about Torque 3d Script Manual Sceneobject Class Reference Torquescript. Explore our curated collection and insights below.
Your search for the perfect Minimal picture ends here. Our Retina gallery offers an unmatched selection of gorgeous designs suitable for every context. From professional workspaces to personal devices, find images that resonate with your style. Easy downloads, no registration needed, completely free access.
Gorgeous High Resolution Light Backgrounds | Free Download
Premium collection of perfect Minimal backgrounds. Optimized for all devices in stunning HD. Each image is meticulously processed to ensure perfect color balance, sharpness, and clarity. Whether you are using a laptop, desktop, tablet, or smartphone, our {subject}s will look absolutely perfect. No registration required for free downloads.

High Resolution Colorful Wallpapers for Desktop
Captivating elegant Sunset designs that tell a visual story. Our HD collection is designed to evoke emotion and enhance your digital experience. Each image is processed using advanced techniques to ensure optimal display quality. Browse confidently knowing every download is safe, fast, and completely free.

Elegant Vintage Illustration - Retina
Breathtaking Mountain textures that redefine visual excellence. Our High Resolution gallery showcases the work of talented creators who understand the power of premium imagery. Transform your screen into a work of art with just a few clicks. All images are optimized for modern displays and retina screens.

Incredible HD Minimal Designs | Free Download
Find the perfect Ocean pattern from our extensive gallery. High Resolution quality with instant download. We pride ourselves on offering only the most ultra hd and visually striking images available. Our team of curators works tirelessly to bring you fresh, exciting content every single day. Compatible with all devices and screen sizes.

Beautiful 8K Landscape Photos | Free Download
Immerse yourself in our world of modern Mountain wallpapers. Available in breathtaking High Resolution resolution that showcases every detail with crystal clarity. Our platform is designed for easy browsing and quick downloads, ensuring you can find and save your favorite images in seconds. All content is carefully screened for quality and appropriateness.

Beautiful Gradient Wallpaper - 4K
Browse through our curated selection of ultra hd Mountain photos. Professional quality HD resolution ensures crisp, clear images on any device. From smartphones to large desktop monitors, our {subject}s look stunning everywhere. Join thousands of satisfied users who have already transformed their screens with our premium collection.

Dark Picture Collection - Desktop Quality
Find the perfect Geometric photo from our extensive gallery. Desktop quality with instant download. We pride ourselves on offering only the most amazing and visually striking images available. Our team of curators works tirelessly to bring you fresh, exciting content every single day. Compatible with all devices and screen sizes.

Incredible 4K City Patterns | Free Download
Exclusive Geometric photo gallery featuring Desktop quality images. Free and premium options available. Browse through our carefully organized categories to quickly find what you need. Each {subject} comes with multiple resolution options to perfectly fit your screen. Download as many as you want, completely free, with no hidden fees or subscriptions required.

Conclusion
We hope this guide on Torque 3d Script Manual Sceneobject Class Reference Torquescript has been helpful. Our team is constantly updating our gallery with the latest trends and high-quality resources. Check back soon for more updates on torque 3d script manual sceneobject class reference torquescript.
Related Visuals
- GitHub - Bloodknight/TorqueScriptManual
- Torque 3D - Script Manual: Vehicle Class Reference - TorqueScript ...
- 3D design Torque 1 - Tinkercad
- Torque 3D - Script Manual: SkyBox Class Reference - TorqueScript ...
- Torque 3D - Script Manual: LightFlareData Class Reference ...
- Torque 3D - Script Manual: Item Class Reference - TorqueScript ...
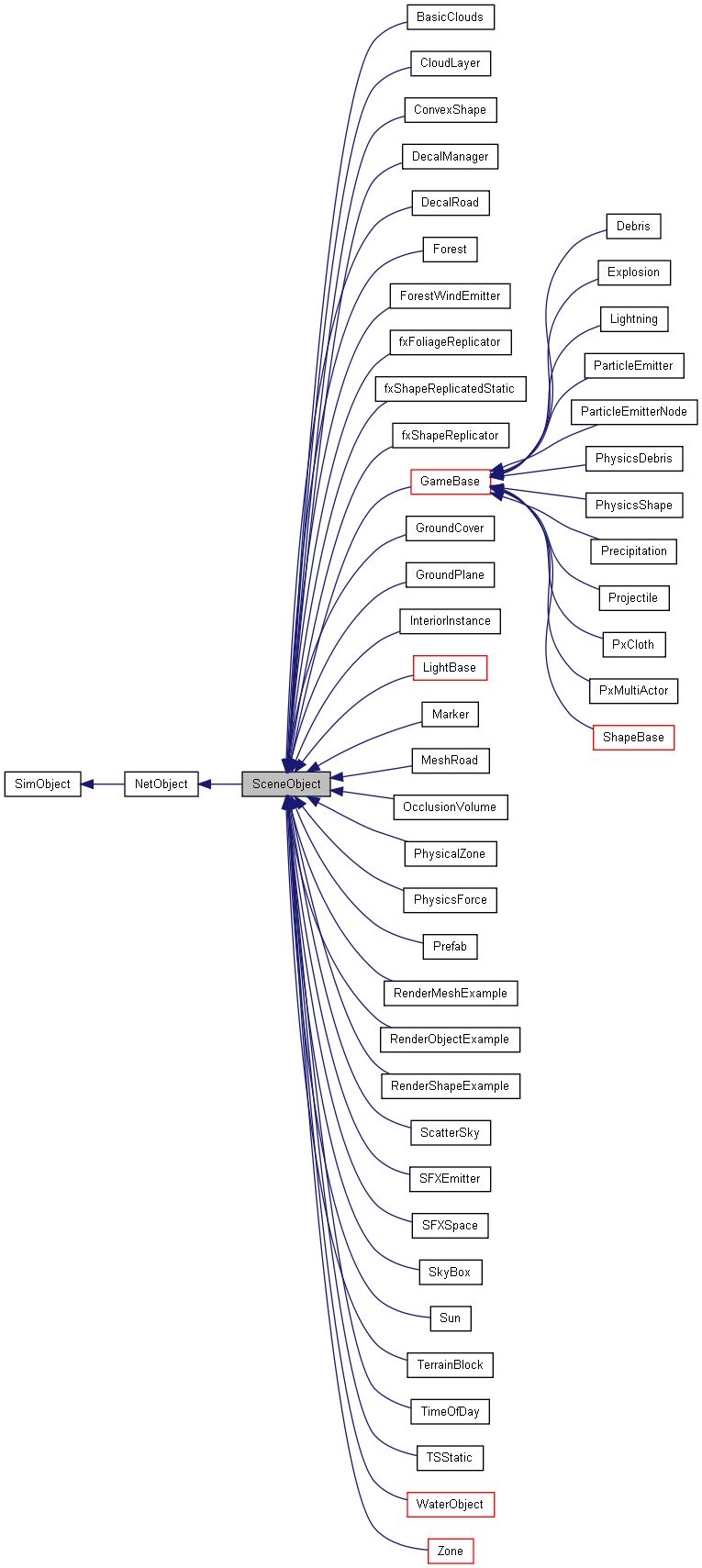
- Torque 3D - Script Manual: SceneObject Class Reference
- Torque 3D - Script Manual: SimSet Class Reference - TorqueScript ...
- Torque 3D - Script Manual: SpawnSphere Class Reference - TorqueScript ...
- Torque 3D 1 - 2 Teachers Guide | PDF | Scrum (Software Development ...