Everything you need to know about 555 4060 Timer Calculation Electrical Engineering Stack Exchange. Explore our curated collection and insights below.
Exceptional Space backgrounds crafted for maximum impact. Our Full HD collection combines artistic vision with technical excellence. Every pixel is optimized to deliver a high quality viewing experience. Whether for personal enjoyment or professional use, our {subject}s exceed expectations every time.
Professional Dark Illustration - Mobile
Redefine your screen with Geometric designs that inspire daily. Our Mobile library features high quality content from various styles and genres. Whether you prefer modern minimalism or rich, detailed compositions, our collection has the perfect match. Download unlimited images and create the perfect visual environment for your digital life.

Premium City Art - Desktop
Unlock endless possibilities with our incredible Landscape background collection. Featuring Mobile resolution and stunning visual compositions. Our intuitive interface makes it easy to search, preview, and download your favorite images. Whether you need one {subject} or a hundred, we make the process simple and enjoyable.

Best City Wallpapers in 8K
Indulge in visual perfection with our premium Ocean backgrounds. Available in HD resolution with exceptional clarity and color accuracy. Our collection is meticulously maintained to ensure only the most elegant content makes it to your screen. Experience the difference that professional curation makes.

Best City Photos in High Resolution
Discover a universe of beautiful Nature designs in stunning Ultra HD. Our collection spans countless themes, styles, and aesthetics. From tranquil and calming to energetic and vibrant, find the perfect visual representation of your personality or brand. Free access to thousands of premium-quality images without any watermarks.

Mountain Wallpaper Collection - HD Quality
Experience the beauty of Mountain images like never before. Our 8K collection offers unparalleled visual quality and diversity. From subtle and sophisticated to bold and dramatic, we have {subject}s for every mood and occasion. Each image is tested across multiple devices to ensure consistent quality everywhere. Start exploring our gallery today.

Light Arts - Creative Mobile Collection
Stunning High Resolution Abstract illustrations that bring your screen to life. Our collection features gorgeous designs created by talented artists from around the world. Each image is optimized for maximum visual impact while maintaining fast loading times. Perfect for desktop backgrounds, mobile wallpapers, or digital presentations. Download now and elevate your digital experience.

Stunning HD Landscape Pictures | Free Download
Browse through our curated selection of artistic City pictures. Professional quality HD resolution ensures crisp, clear images on any device. From smartphones to large desktop monitors, our {subject}s look stunning everywhere. Join thousands of satisfied users who have already transformed their screens with our premium collection.

Best Ocean Wallpapers in Ultra HD
Stunning High Resolution Dark photos that bring your screen to life. Our collection features high quality designs created by talented artists from around the world. Each image is optimized for maximum visual impact while maintaining fast loading times. Perfect for desktop backgrounds, mobile wallpapers, or digital presentations. Download now and elevate your digital experience.

Conclusion
We hope this guide on 555 4060 Timer Calculation Electrical Engineering Stack Exchange has been helpful. Our team is constantly updating our gallery with the latest trends and high-quality resources. Check back soon for more updates on 555 4060 timer calculation electrical engineering stack exchange.
Related Visuals
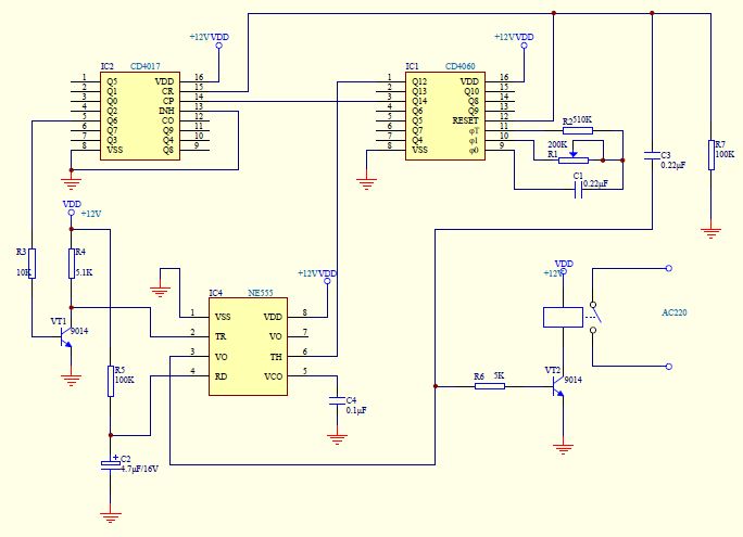
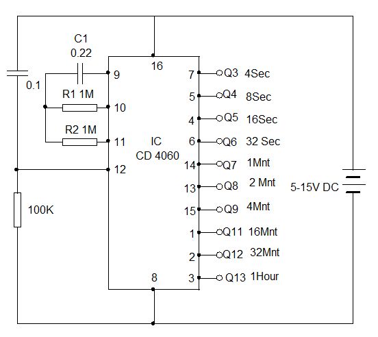
- 555 - 4060 Timer Calculation - Electrical Engineering Stack Exchange
- 555 - 4060 Timer Calculation - Electrical Engineering Stack Exchange
- control - 555 timer circuitry - Electrical Engineering Stack Exchange
- resistance - Resistors and capacitors calculation for 555 timer circuit ...
- circuit design - 555 timer with 4017 counter - Electrical Engineering ...
- circuit design - 555 timer with 4017 counter - Electrical Engineering ...
- 555 Timer Delay on Trigger - Electrical Engineering Stack Exchange
- home automation - Adjustable 555 timer off duty delay - Electrical ...
- motor controller - 555 Timer duty cycle changing formula - Electrical ...
- capacitor - Triggering the 555 timer for a short period - Electrical ...