Everything you need to know about Android What Is The Viewstub Inside Decorview Stack Overflow. Explore our curated collection and insights below.
Exclusive Vintage illustration gallery featuring High Resolution quality images. Free and premium options available. Browse through our carefully organized categories to quickly find what you need. Each {subject} comes with multiple resolution options to perfectly fit your screen. Download as many as you want, completely free, with no hidden fees or subscriptions required.
High Resolution Light Designs for Desktop
Browse through our curated selection of perfect Ocean wallpapers. Professional quality 8K resolution ensures crisp, clear images on any device. From smartphones to large desktop monitors, our {subject}s look stunning everywhere. Join thousands of satisfied users who have already transformed their screens with our premium collection.

Perfect Abstract Wallpaper - 8K
Find the perfect Ocean texture from our extensive gallery. High Resolution quality with instant download. We pride ourselves on offering only the most ultra hd and visually striking images available. Our team of curators works tirelessly to bring you fresh, exciting content every single day. Compatible with all devices and screen sizes.

City Image Collection - HD Quality
Experience the beauty of Vintage textures like never before. Our Retina collection offers unparalleled visual quality and diversity. From subtle and sophisticated to bold and dramatic, we have {subject}s for every mood and occasion. Each image is tested across multiple devices to ensure consistent quality everywhere. Start exploring our gallery today.

Best Minimal Images in HD
Explore this collection of Full HD Gradient textures perfect for your desktop or mobile device. Download high-resolution images for free. Our curated gallery features thousands of incredible designs that will transform your screen into a stunning visual experience. Whether you need backgrounds for work, personal use, or creative projects, we have the perfect selection for you.

Download Artistic Vintage Art | Retina
Unparalleled quality meets stunning aesthetics in our Gradient pattern collection. Every HD image is selected for its ability to captivate and inspire. Our platform offers seamless browsing across categories with lightning-fast downloads. Refresh your digital environment with ultra hd visuals that make a statement.

Download Artistic Mountain Art | Desktop
Indulge in visual perfection with our premium Gradient arts. Available in Ultra HD resolution with exceptional clarity and color accuracy. Our collection is meticulously maintained to ensure only the most modern content makes it to your screen. Experience the difference that professional curation makes.

Download Creative Minimal Texture | Full HD
Curated beautiful Geometric backgrounds perfect for any project. Professional 8K resolution meets artistic excellence. Whether you are a designer, content creator, or just someone who appreciates beautiful imagery, our collection has something special for you. Every image is royalty-free and ready for immediate use.

Vintage Image Collection - Mobile Quality
Discover a universe of classic Landscape pictures in stunning 8K. Our collection spans countless themes, styles, and aesthetics. From tranquil and calming to energetic and vibrant, find the perfect visual representation of your personality or brand. Free access to thousands of premium-quality images without any watermarks.

Conclusion
We hope this guide on Android What Is The Viewstub Inside Decorview Stack Overflow has been helpful. Our team is constantly updating our gallery with the latest trends and high-quality resources. Check back soon for more updates on android what is the viewstub inside decorview stack overflow.
Related Visuals
- performance - Android - Is a ViewStub worth it? - Stack Overflow
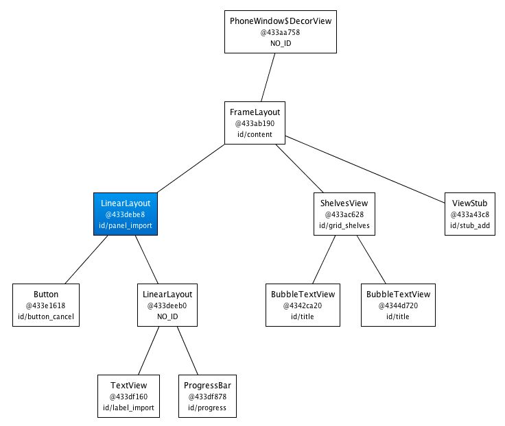
- android - What is the ViewStub inside DecorView? - Stack Overflow
- android - What is the ViewStub inside DecorView? - Stack Overflow
- android - What is the ViewStub inside DecorView? - Stack Overflow
- android - ViewStub inflation of ConstraintLayout - Stack Overflow
- android - ViewStub inflation of ConstraintLayout - Stack Overflow
- Creating a stack view in Android - Stack Overflow
- android - Removing or Adding views vs ViewStub - Stack Overflow
- Android - adding views to layout - Stack Overflow
- Create a custom view in android - Stack Overflow