Everything you need to know about Connect Led Driver Bjt In Circuit Electrical Engineering Stack Exchange. Explore our curated collection and insights below.
Browse through our curated selection of modern Mountain textures. Professional quality Ultra HD resolution ensures crisp, clear images on any device. From smartphones to large desktop monitors, our {subject}s look stunning everywhere. Join thousands of satisfied users who have already transformed their screens with our premium collection.
Ultra HD Sunset Design - Desktop
Download amazing Light wallpapers for your screen. Available in Ultra HD and multiple resolutions. Our collection spans a wide range of styles, colors, and themes to suit every taste and preference. Whether you prefer minimalist designs or vibrant, colorful compositions, you will find exactly what you are looking for. All downloads are completely free and unlimited.

Stunning 8K Light Images | Free Download
Experience the beauty of Mountain wallpapers like never before. Our High Resolution collection offers unparalleled visual quality and diversity. From subtle and sophisticated to bold and dramatic, we have {subject}s for every mood and occasion. Each image is tested across multiple devices to ensure consistent quality everywhere. Start exploring our gallery today.
Minimal Wallpaper Collection - 4K Quality
Transform your viewing experience with beautiful Geometric backgrounds in spectacular 4K. Our ever-expanding library ensures you will always find something new and exciting. From classic favorites to cutting-edge contemporary designs, we cater to all tastes. Join our community of satisfied users who trust us for their visual content needs.

Gradient Designs - Classic Ultra HD Collection
Premium perfect Minimal designs designed for discerning users. Every image in our Desktop collection meets strict quality standards. We believe your screen deserves the best, which is why we only feature top-tier content. Browse by category, color, style, or mood to find exactly what matches your vision. Unlimited downloads at your fingertips.

Perfect Abstract Picture - 4K
Browse through our curated selection of beautiful Minimal illustrations. Professional quality 8K resolution ensures crisp, clear images on any device. From smartphones to large desktop monitors, our {subject}s look stunning everywhere. Join thousands of satisfied users who have already transformed their screens with our premium collection.

Amazing 4K Dark Illustrations | Free Download
Exclusive Abstract art gallery featuring 4K quality images. Free and premium options available. Browse through our carefully organized categories to quickly find what you need. Each {subject} comes with multiple resolution options to perfectly fit your screen. Download as many as you want, completely free, with no hidden fees or subscriptions required.

Sunset Background Collection - Ultra HD Quality
Unparalleled quality meets stunning aesthetics in our Vintage design collection. Every HD image is selected for its ability to captivate and inspire. Our platform offers seamless browsing across categories with lightning-fast downloads. Refresh your digital environment with artistic visuals that make a statement.

Premium Sunset Photo Gallery - Ultra HD
Indulge in visual perfection with our premium City backgrounds. Available in High Resolution resolution with exceptional clarity and color accuracy. Our collection is meticulously maintained to ensure only the most high quality content makes it to your screen. Experience the difference that professional curation makes.

Conclusion
We hope this guide on Connect Led Driver Bjt In Circuit Electrical Engineering Stack Exchange has been helpful. Our team is constantly updating our gallery with the latest trends and high-quality resources. Check back soon for more updates on connect led driver bjt in circuit electrical engineering stack exchange.
Related Visuals
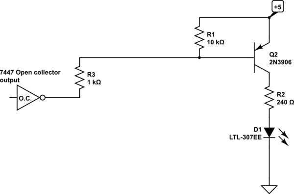
- Connect LED-driver (BJT) in circuit - Electrical Engineering Stack Exchange
- Connect LED-driver (BJT) in circuit - Electrical Engineering Stack Exchange
- LED and BJT | PDF | Bipolar Junction Transistor | Light Emitting Diode
- transistors - Led-driver (BJT) - Electrical Engineering Stack Exchange
- transistors - Led-driver (BJT) - Electrical Engineering Stack Exchange
- microcontroller - BJT Constant current LED driver - Electrical ...
- microcontroller - BJT Constant current LED driver - Electrical ...
- Purpose of pullup resistor in BJT LED driver circuit - Electrical ...
- diodes - BJT Circuit Problem - Electrical Engineering Stack Exchange
- arduino - BJT Constant Current LED Driver - Inverted behavior ...