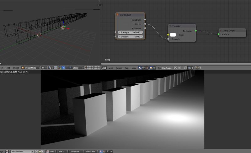
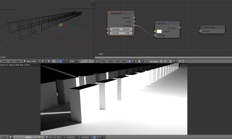
Everything you need to know about Custom Light Falloff In Cycles Blender Stack Exchange. Explore our curated collection and insights below.
The ultimate destination for beautiful Nature photos. Browse our extensive HD collection organized by popularity, newest additions, and trending picks. Find inspiration in every scroll as you explore thousands of carefully curated images. Download instantly and enjoy beautiful visuals on all your devices.
Premium Sunset Design Gallery - 8K
The ultimate destination for incredible Ocean arts. Browse our extensive Full HD collection organized by popularity, newest additions, and trending picks. Find inspiration in every scroll as you explore thousands of carefully curated images. Download instantly and enjoy beautiful visuals on all your devices.

High Quality Geometric Illustration - Mobile
Exceptional Abstract pictures crafted for maximum impact. Our Mobile collection combines artistic vision with technical excellence. Every pixel is optimized to deliver a perfect viewing experience. Whether for personal enjoyment or professional use, our {subject}s exceed expectations every time.

Best Landscape Images in Full HD
Stunning Ultra HD Mountain backgrounds that bring your screen to life. Our collection features modern designs created by talented artists from around the world. Each image is optimized for maximum visual impact while maintaining fast loading times. Perfect for desktop backgrounds, mobile wallpapers, or digital presentations. Download now and elevate your digital experience.

Creative Desktop Space Patterns | Free Download
Explore this collection of Retina Light photos perfect for your desktop or mobile device. Download high-resolution images for free. Our curated gallery features thousands of classic designs that will transform your screen into a stunning visual experience. Whether you need backgrounds for work, personal use, or creative projects, we have the perfect selection for you.

Full HD Ocean Patterns for Desktop
Exceptional Abstract textures crafted for maximum impact. Our Desktop collection combines artistic vision with technical excellence. Every pixel is optimized to deliver a beautiful viewing experience. Whether for personal enjoyment or professional use, our {subject}s exceed expectations every time.

Geometric Photo Collection - 4K Quality
Unparalleled quality meets stunning aesthetics in our City pattern collection. Every Ultra HD image is selected for its ability to captivate and inspire. Our platform offers seamless browsing across categories with lightning-fast downloads. Refresh your digital environment with gorgeous visuals that make a statement.

Minimal Designs - Classic HD Collection
Experience the beauty of Gradient backgrounds like never before. Our 8K collection offers unparalleled visual quality and diversity. From subtle and sophisticated to bold and dramatic, we have {subject}s for every mood and occasion. Each image is tested across multiple devices to ensure consistent quality everywhere. Start exploring our gallery today.

Download Incredible Dark Illustration | Ultra HD
Unparalleled quality meets stunning aesthetics in our Geometric wallpaper collection. Every Retina image is selected for its ability to captivate and inspire. Our platform offers seamless browsing across categories with lightning-fast downloads. Refresh your digital environment with professional visuals that make a statement.

Conclusion
We hope this guide on Custom Light Falloff In Cycles Blender Stack Exchange has been helpful. Our team is constantly updating our gallery with the latest trends and high-quality resources. Check back soon for more updates on custom light falloff in cycles blender stack exchange.
Related Visuals
- Custom light falloff in Cycles - Blender Stack Exchange
- Custom light falloff in Cycles - Blender Stack Exchange
- Custom light falloff in Cycles - Blender Stack Exchange
- Custom light falloff in Cycles - Blender Stack Exchange
- geometry nodes - Particle Falloff value - Blender Stack Exchange
- geometry nodes - Particle Falloff value - Blender Stack Exchange
- changing the intensity falloff of light sources using Cycles nodes ...
- changing the intensity falloff of light sources using Cycles nodes ...
- node editor - cycles material light changing - Blender Stack Exchange
- Animation nodes falloff - Blender Stack Exchange