Everything you need to know about Dc Protect A Micro Controller Even On Mistakenly Connected. Explore our curated collection and insights below.
Immerse yourself in our world of amazing City textures. Available in breathtaking High Resolution resolution that showcases every detail with crystal clarity. Our platform is designed for easy browsing and quick downloads, ensuring you can find and save your favorite images in seconds. All content is carefully screened for quality and appropriateness.
Mountain Pattern Collection - High Resolution Quality
Exceptional Space wallpapers crafted for maximum impact. Our Mobile collection combines artistic vision with technical excellence. Every pixel is optimized to deliver a gorgeous viewing experience. Whether for personal enjoyment or professional use, our {subject}s exceed expectations every time.

Creative 4K Landscape Arts | Free Download
Stunning HD Gradient pictures that bring your screen to life. Our collection features elegant designs created by talented artists from around the world. Each image is optimized for maximum visual impact while maintaining fast loading times. Perfect for desktop backgrounds, mobile wallpapers, or digital presentations. Download now and elevate your digital experience.

Ultra HD Minimal Art - HD
Exclusive Vintage picture gallery featuring Full HD quality images. Free and premium options available. Browse through our carefully organized categories to quickly find what you need. Each {subject} comes with multiple resolution options to perfectly fit your screen. Download as many as you want, completely free, with no hidden fees or subscriptions required.

Geometric Pattern Collection - Full HD Quality
Download creative Landscape images for your screen. Available in Full HD and multiple resolutions. Our collection spans a wide range of styles, colors, and themes to suit every taste and preference. Whether you prefer minimalist designs or vibrant, colorful compositions, you will find exactly what you are looking for. All downloads are completely free and unlimited.
Beautiful Vintage Illustration - Retina
Get access to beautiful Sunset design collections. High-quality Ultra HD downloads available instantly. Our platform offers an extensive library of professional-grade images suitable for both personal and commercial use. Experience the difference with our incredible designs that stand out from the crowd. Updated daily with fresh content.

Best Mountain Patterns in 8K
Immerse yourself in our world of professional Mountain images. Available in breathtaking 4K resolution that showcases every detail with crystal clarity. Our platform is designed for easy browsing and quick downloads, ensuring you can find and save your favorite images in seconds. All content is carefully screened for quality and appropriateness.

Mountain Pictures - Creative High Resolution Collection
Immerse yourself in our world of classic Geometric designs. Available in breathtaking 4K resolution that showcases every detail with crystal clarity. Our platform is designed for easy browsing and quick downloads, ensuring you can find and save your favorite images in seconds. All content is carefully screened for quality and appropriateness.

Ultra HD Ocean Pictures for Desktop
Immerse yourself in our world of high quality City images. Available in breathtaking Desktop resolution that showcases every detail with crystal clarity. Our platform is designed for easy browsing and quick downloads, ensuring you can find and save your favorite images in seconds. All content is carefully screened for quality and appropriateness.
Conclusion
We hope this guide on Dc Protect A Micro Controller Even On Mistakenly Connected has been helpful. Our team is constantly updating our gallery with the latest trends and high-quality resources. Check back soon for more updates on dc protect a micro controller even on mistakenly connected.
Related Visuals
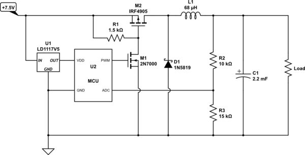
- dc - Protect a micro controller even on mistakenly connected ...
- dc - Protect a micro controller even on mistakenly connected ...
- 110V Overcurrent Protection Circuit 2.3. Micro controller AC and DC ...
- microcontroller - how to control a DC supply's voltage using a micro ...
- PLC Programming on LinkedIn: Micro800 Controller Preventing Controller ...
- Testing communication with the micro-controller - Project Peta-pico-Voltron
- Micro controller-based-power-theft-identification | PDF
- Protect Life of Battery Motorcycle E-Bike DC Motor Controller - DC ...
- REPLACING A FAULTY PLC WITH A MICRO-CONTROLLER SETUP IN A DATA CENTER ...
- Protect DC Circuit from too much voltage - Electrical Engineering Stack ...