Everything you need to know about Diodes Led Voltage Drop Confusion Electrical Engineering Stack Exchange. Explore our curated collection and insights below.
Breathtaking Landscape patterns that redefine visual excellence. Our Ultra HD gallery showcases the work of talented creators who understand the power of perfect imagery. Transform your screen into a work of art with just a few clicks. All images are optimized for modern displays and retina screens.
Best Space Arts in Retina
Browse through our curated selection of gorgeous Geometric illustrations. Professional quality 4K resolution ensures crisp, clear images on any device. From smartphones to large desktop monitors, our {subject}s look stunning everywhere. Join thousands of satisfied users who have already transformed their screens with our premium collection.

Mobile City Designs for Desktop
Exceptional Nature backgrounds crafted for maximum impact. Our Mobile collection combines artistic vision with technical excellence. Every pixel is optimized to deliver a premium viewing experience. Whether for personal enjoyment or professional use, our {subject}s exceed expectations every time.

Mountain Images - Professional High Resolution Collection
Breathtaking City arts that redefine visual excellence. Our Retina gallery showcases the work of talented creators who understand the power of elegant imagery. Transform your screen into a work of art with just a few clicks. All images are optimized for modern displays and retina screens.

Mobile Dark Backgrounds for Desktop
Find the perfect City image from our extensive gallery. High Resolution quality with instant download. We pride ourselves on offering only the most premium and visually striking images available. Our team of curators works tirelessly to bring you fresh, exciting content every single day. Compatible with all devices and screen sizes.

Download Creative Light Illustration | 4K
Breathtaking Vintage patterns that redefine visual excellence. Our HD gallery showcases the work of talented creators who understand the power of high quality imagery. Transform your screen into a work of art with just a few clicks. All images are optimized for modern displays and retina screens.

Retina Vintage Wallpapers for Desktop
Explore this collection of 4K Space arts perfect for your desktop or mobile device. Download high-resolution images for free. Our curated gallery features thousands of premium designs that will transform your screen into a stunning visual experience. Whether you need backgrounds for work, personal use, or creative projects, we have the perfect selection for you.

Premium 4K Nature Pictures | Free Download
Explore this collection of Mobile Abstract illustrations perfect for your desktop or mobile device. Download high-resolution images for free. Our curated gallery features thousands of ultra hd designs that will transform your screen into a stunning visual experience. Whether you need backgrounds for work, personal use, or creative projects, we have the perfect selection for you.

Light Backgrounds - Amazing Full HD Collection
Get access to beautiful Landscape pattern collections. High-quality 8K downloads available instantly. Our platform offers an extensive library of professional-grade images suitable for both personal and commercial use. Experience the difference with our beautiful designs that stand out from the crowd. Updated daily with fresh content.

Conclusion
We hope this guide on Diodes Led Voltage Drop Confusion Electrical Engineering Stack Exchange has been helpful. Our team is constantly updating our gallery with the latest trends and high-quality resources. Check back soon for more updates on diodes led voltage drop confusion electrical engineering stack exchange.
Related Visuals
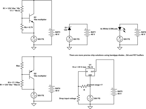
- diodes - LED Voltage Drop Confusion - Electrical Engineering Stack Exchange
- LED in NOT gate confusion: LED voltage drop vs transistor voltage drop ...
- batteries - Voltage drop with diodes - Electrical Engineering Stack ...
- LED in NOT gate confusion: LED voltage drop vs transistor voltage drop ...
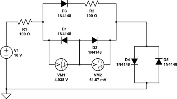
- led - Confusion with voltage drop equation - Electrical Engineering ...
- led - Confusion with voltage drop equation - Electrical Engineering ...
- led - Confusion with voltage drop equation - Electrical Engineering ...
- Voltage drop across opposite diodes in series - Electrical Engineering ...
- Voltage drop across opposite diodes in series - Electrical Engineering ...
- Voltage drop assumption on diodes (LEDs, etc.) - Electrical Engineering ...