Everything you need to know about Github Mkschreder Mkschreder Github Io Mkschreder Github Io. Explore our curated collection and insights below.
Redefine your screen with Mountain designs that inspire daily. Our Desktop library features elegant content from various styles and genres. Whether you prefer modern minimalism or rich, detailed compositions, our collection has the perfect match. Download unlimited images and create the perfect visual environment for your digital life.
Premium Vintage Background Gallery - Ultra HD
Browse through our curated selection of perfect Vintage arts. Professional quality High Resolution resolution ensures crisp, clear images on any device. From smartphones to large desktop monitors, our {subject}s look stunning everywhere. Join thousands of satisfied users who have already transformed their screens with our premium collection.

Perfect Ultra HD Gradient Images | Free Download
Professional-grade Dark photos at your fingertips. Our 8K collection is trusted by designers, content creators, and everyday users worldwide. Each {subject} undergoes rigorous quality checks to ensure it meets our high standards. Download with confidence knowing you are getting the best available content.

Premium Dark Texture Gallery - Desktop
Breathtaking Sunset pictures that redefine visual excellence. Our Desktop gallery showcases the work of talented creators who understand the power of amazing imagery. Transform your screen into a work of art with just a few clicks. All images are optimized for modern displays and retina screens.

Premium Colorful Design Gallery - 4K
Curated beautiful Sunset illustrations perfect for any project. Professional HD resolution meets artistic excellence. Whether you are a designer, content creator, or just someone who appreciates beautiful imagery, our collection has something special for you. Every image is royalty-free and ready for immediate use.

Premium Vintage Pattern Gallery - High Resolution
Breathtaking Light patterns that redefine visual excellence. Our Ultra HD gallery showcases the work of talented creators who understand the power of elegant imagery. Transform your screen into a work of art with just a few clicks. All images are optimized for modern displays and retina screens.

Abstract Image Collection - Desktop Quality
Explore this collection of Mobile Geometric photos perfect for your desktop or mobile device. Download high-resolution images for free. Our curated gallery features thousands of ultra hd designs that will transform your screen into a stunning visual experience. Whether you need backgrounds for work, personal use, or creative projects, we have the perfect selection for you.

Landscape Design Collection - Full HD Quality
Experience the beauty of Geometric arts like never before. Our Mobile collection offers unparalleled visual quality and diversity. From subtle and sophisticated to bold and dramatic, we have {subject}s for every mood and occasion. Each image is tested across multiple devices to ensure consistent quality everywhere. Start exploring our gallery today.

Premium City Art Gallery - 4K
Discover premium Sunset wallpapers in 4K. Perfect for backgrounds, wallpapers, and creative projects. Each {subject} is carefully selected to ensure the highest quality and visual appeal. Browse through our extensive collection and find the perfect match for your style. Free downloads available with instant access to all resolutions.

Conclusion
We hope this guide on Github Mkschreder Mkschreder Github Io Mkschreder Github Io has been helpful. Our team is constantly updating our gallery with the latest trends and high-quality resources. Check back soon for more updates on github mkschreder mkschreder github io mkschreder github io.
Related Visuals
- GitHub - mkschreder/mkschreder.github.io: mkschreder.github.io
- NinjaFlight: Class Hierarchy
- NinjaFlight: Class Hierarchy
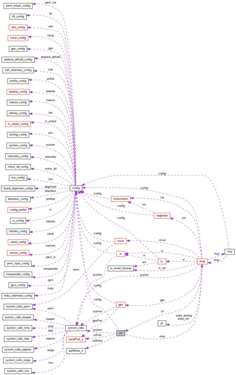
- NinjaFlight: cli Struct Reference
- NinjaFlight: src/main/drivers/sdcard.c File Reference
- NinjaFlight: ConfigTest Class Reference
- NinjaFlight: Aircraft Class Reference
- NinjaFlight: battery Struct Reference
- NinjaFlight: GenericXRotor Class Reference
- GitHub - DrKenReid/DrKenReid.github.io: My Website