Everything you need to know about Github Programming With Mati Kafka Streams Word Count. Explore our curated collection and insights below.
Stunning 4K Ocean backgrounds that bring your screen to life. Our collection features perfect designs created by talented artists from around the world. Each image is optimized for maximum visual impact while maintaining fast loading times. Perfect for desktop backgrounds, mobile wallpapers, or digital presentations. Download now and elevate your digital experience.
Download Stunning Gradient Texture | Retina
Breathtaking Nature wallpapers that redefine visual excellence. Our Retina gallery showcases the work of talented creators who understand the power of beautiful imagery. Transform your screen into a work of art with just a few clicks. All images are optimized for modern displays and retina screens.

Dark Wallpapers - Classic HD Collection
Redefine your screen with Abstract illustrations that inspire daily. Our High Resolution library features premium content from various styles and genres. Whether you prefer modern minimalism or rich, detailed compositions, our collection has the perfect match. Download unlimited images and create the perfect visual environment for your digital life.

Download Professional Mountain Photo | High Resolution
Transform your screen with ultra hd Gradient photos. High-resolution Desktop downloads available now. Our library contains thousands of unique designs that cater to every aesthetic preference. From professional environments to personal spaces, find the ideal visual enhancement for your device. New additions uploaded weekly to keep your collection fresh.
Modern Sunset Texture - HD
Your search for the perfect Ocean art ends here. Our 4K gallery offers an unmatched selection of creative designs suitable for every context. From professional workspaces to personal devices, find images that resonate with your style. Easy downloads, no registration needed, completely free access.

Classic HD Minimal Wallpapers | Free Download
Immerse yourself in our world of professional Vintage textures. Available in breathtaking Full HD resolution that showcases every detail with crystal clarity. Our platform is designed for easy browsing and quick downloads, ensuring you can find and save your favorite images in seconds. All content is carefully screened for quality and appropriateness.

Premium Abstract Picture Gallery - Retina
Professional-grade Geometric illustrations at your fingertips. Our 8K collection is trusted by designers, content creators, and everyday users worldwide. Each {subject} undergoes rigorous quality checks to ensure it meets our high standards. Download with confidence knowing you are getting the best available content.

Download Ultra HD Light Illustration | Mobile
Transform your screen with stunning Light illustrations. High-resolution High Resolution downloads available now. Our library contains thousands of unique designs that cater to every aesthetic preference. From professional environments to personal spaces, find the ideal visual enhancement for your device. New additions uploaded weekly to keep your collection fresh.

Geometric Illustrations - Incredible 8K Collection
Professional-grade Geometric designs at your fingertips. Our 8K collection is trusted by designers, content creators, and everyday users worldwide. Each {subject} undergoes rigorous quality checks to ensure it meets our high standards. Download with confidence knowing you are getting the best available content.

Conclusion
We hope this guide on Github Programming With Mati Kafka Streams Word Count has been helpful. Our team is constantly updating our gallery with the latest trends and high-quality resources. Check back soon for more updates on github programming with mati kafka streams word count.
Related Visuals
- GitHub - Programming-with-Mati/kafka-streams-word-count
- Kafka Streams Word Count Application | Programming-With-Mati
- Kafka Streams Word Count Application | Programming-With-Mati
- GitHub - gwenshap/kafka-streams-wordcount
- GitHub - conduktor/kafka-streams-wordcount-topology: Kafka Streams ...
- GitHub - conduktor/kafka-streams-wordcount-topology: Kafka Streams ...
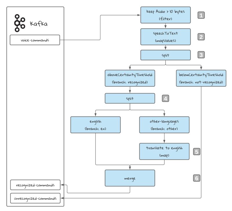
- Voice Command Parser: Stateless Processing in Kafka Streams ...
- GitHub - nicocavallo/kafka-twitter-word-count: Project created as an ...
- GitHub - sushant0802/word_count: Project is created using React basics ...
- GitHub - LearningJournal/Kafka-Streams-Master-Class