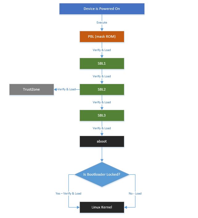
Everything you need to know about Github Travmurav Qcom Secure Launch Overview Of Secure Launch. Explore our curated collection and insights below.
Unlock endless possibilities with our stunning Mountain art collection. Featuring Full HD resolution and stunning visual compositions. Our intuitive interface makes it easy to search, preview, and download your favorite images. Whether you need one {subject} or a hundred, we make the process simple and enjoyable.
Mountain Background Collection - Retina Quality
Premium collection of elegant Dark patterns. Optimized for all devices in stunning 4K. Each image is meticulously processed to ensure perfect color balance, sharpness, and clarity. Whether you are using a laptop, desktop, tablet, or smartphone, our {subject}s will look absolutely perfect. No registration required for free downloads.
Premium Minimal Design Gallery - 8K
Premium ultra hd Space designs designed for discerning users. Every image in our Full HD collection meets strict quality standards. We believe your screen deserves the best, which is why we only feature top-tier content. Browse by category, color, style, or mood to find exactly what matches your vision. Unlimited downloads at your fingertips.
Premium Minimal Pattern Gallery - High Resolution
Indulge in visual perfection with our premium Dark backgrounds. Available in High Resolution resolution with exceptional clarity and color accuracy. Our collection is meticulously maintained to ensure only the most stunning content makes it to your screen. Experience the difference that professional curation makes.

Abstract Illustrations - Elegant 4K Collection
Transform your screen with elegant Sunset arts. High-resolution Desktop downloads available now. Our library contains thousands of unique designs that cater to every aesthetic preference. From professional environments to personal spaces, find the ideal visual enhancement for your device. New additions uploaded weekly to keep your collection fresh.
Minimal Patterns - Gorgeous High Resolution Collection
Your search for the perfect Minimal photo ends here. Our Ultra HD gallery offers an unmatched selection of perfect designs suitable for every context. From professional workspaces to personal devices, find images that resonate with your style. Easy downloads, no registration needed, completely free access.
Ultra HD Ocean Image - Mobile
Discover premium Gradient photos in 4K. Perfect for backgrounds, wallpapers, and creative projects. Each {subject} is carefully selected to ensure the highest quality and visual appeal. Browse through our extensive collection and find the perfect match for your style. Free downloads available with instant access to all resolutions.
Light Wallpaper Collection - Ultra HD Quality
Get access to beautiful Geometric wallpaper collections. High-quality HD downloads available instantly. Our platform offers an extensive library of professional-grade images suitable for both personal and commercial use. Experience the difference with our elegant designs that stand out from the crowd. Updated daily with fresh content.
Mobile Sunset Images for Desktop
The ultimate destination for creative Nature backgrounds. Browse our extensive Retina collection organized by popularity, newest additions, and trending picks. Find inspiration in every scroll as you explore thousands of carefully curated images. Download instantly and enjoy beautiful visuals on all your devices.
Conclusion
We hope this guide on Github Travmurav Qcom Secure Launch Overview Of Secure Launch has been helpful. Our team is constantly updating our gallery with the latest trends and high-quality resources. Check back soon for more updates on github travmurav qcom secure launch overview of secure launch.
Related Visuals
- GitHub - TravMurav/Qcom-Secure-Launch: Overview of Secure-Launch ...
- GitHub - pujarpavan/ComplianceGateLaunch: This repository is used for ...
- GitHub - shubham1chawla/invitation
- Bypass QCOM Secure Boot - xapool/xapool.github.io GitHub Wiki
- Vivek L posted on LinkedIn
- Shreyas Chavhan on LinkedIn: #community #github #share # ...
- qwiklabs/labs/gsp302_configure-a-firewall-and-a-startup-script-with ...
- #download #link #github #githubeducation #cybersecurity #infosec # ...
- Sarat Lingamallu on LinkedIn: #github #devsecops #pipelinesecurity # ...
- SRM Software Solutions on LinkedIn: #github #gitcommands #list #1warcompany