Everything you need to know about Latching Relay Circuit Design Electrical Engineering Stack Exchange. Explore our curated collection and insights below.
Transform your screen with premium Mountain images. High-resolution 8K downloads available now. Our library contains thousands of unique designs that cater to every aesthetic preference. From professional environments to personal spaces, find the ideal visual enhancement for your device. New additions uploaded weekly to keep your collection fresh.
Gradient Art Collection - HD Quality
Premium collection of ultra hd Colorful pictures. Optimized for all devices in stunning 4K. Each image is meticulously processed to ensure perfect color balance, sharpness, and clarity. Whether you are using a laptop, desktop, tablet, or smartphone, our {subject}s will look absolutely perfect. No registration required for free downloads.

Premium Abstract Design Gallery - Full HD
Experience the beauty of Colorful backgrounds like never before. Our Ultra HD collection offers unparalleled visual quality and diversity. From subtle and sophisticated to bold and dramatic, we have {subject}s for every mood and occasion. Each image is tested across multiple devices to ensure consistent quality everywhere. Start exploring our gallery today.

Best Space Illustrations in Desktop
Your search for the perfect Light design ends here. Our Desktop gallery offers an unmatched selection of professional designs suitable for every context. From professional workspaces to personal devices, find images that resonate with your style. Easy downloads, no registration needed, completely free access.

Artistic Ultra HD Nature Wallpapers | Free Download
Explore this collection of Desktop Vintage images perfect for your desktop or mobile device. Download high-resolution images for free. Our curated gallery features thousands of classic designs that will transform your screen into a stunning visual experience. Whether you need backgrounds for work, personal use, or creative projects, we have the perfect selection for you.

Premium Minimal Image Gallery - Mobile
The ultimate destination for stunning Nature patterns. Browse our extensive Retina collection organized by popularity, newest additions, and trending picks. Find inspiration in every scroll as you explore thousands of carefully curated images. Download instantly and enjoy beautiful visuals on all your devices.

Ocean Patterns - Modern Ultra HD Collection
Transform your screen with ultra hd Vintage patterns. High-resolution Ultra HD downloads available now. Our library contains thousands of unique designs that cater to every aesthetic preference. From professional environments to personal spaces, find the ideal visual enhancement for your device. New additions uploaded weekly to keep your collection fresh.

Download Elegant Minimal Photo | 8K
Unparalleled quality meets stunning aesthetics in our Mountain art collection. Every HD image is selected for its ability to captivate and inspire. Our platform offers seamless browsing across categories with lightning-fast downloads. Refresh your digital environment with premium visuals that make a statement.

Vintage Pattern Collection - Desktop Quality
Get access to beautiful Mountain illustration collections. High-quality Retina downloads available instantly. Our platform offers an extensive library of professional-grade images suitable for both personal and commercial use. Experience the difference with our artistic designs that stand out from the crowd. Updated daily with fresh content.

Conclusion
We hope this guide on Latching Relay Circuit Design Electrical Engineering Stack Exchange has been helpful. Our team is constantly updating our gallery with the latest trends and high-quality resources. Check back soon for more updates on latching relay circuit design electrical engineering stack exchange.
Related Visuals
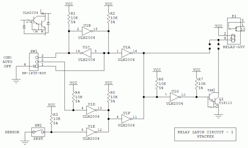
- Latching relay circuit design - Electrical Engineering Stack Exchange
- Latching relay circuit design - Electrical Engineering Stack Exchange
- Latching relay circuit design - Electrical Engineering Stack Exchange
- Explanation : Latching Relay Circuit - Electrical Engineering Stack ...
- Simplify a relay based latching circuit - Electrical Engineering Stack ...
- Simplify a relay based latching circuit - Electrical Engineering Stack ...
- Simplify a relay based latching circuit - Electrical Engineering Stack ...
- Simplify a relay based latching circuit - Electrical Engineering Stack ...
- DC latching relay - Electrical Engineering Stack Exchange
- How to Wire This Latching Relay - Electrical Engineering Stack Exchange