Everything you need to know about Ltspice Third Party Mosfet Error Message Electrical Engineering Stack. Explore our curated collection and insights below.
Unparalleled quality meets stunning aesthetics in our Light design collection. Every Full HD image is selected for its ability to captivate and inspire. Our platform offers seamless browsing across categories with lightning-fast downloads. Refresh your digital environment with professional visuals that make a statement.
Dark Image Collection - Ultra HD Quality
Experience the beauty of Dark textures like never before. Our 4K collection offers unparalleled visual quality and diversity. From subtle and sophisticated to bold and dramatic, we have {subject}s for every mood and occasion. Each image is tested across multiple devices to ensure consistent quality everywhere. Start exploring our gallery today.

High Quality 8K Sunset Illustrations | Free Download
Captivating elegant Geometric backgrounds that tell a visual story. Our Full HD collection is designed to evoke emotion and enhance your digital experience. Each image is processed using advanced techniques to ensure optimal display quality. Browse confidently knowing every download is safe, fast, and completely free.

Amazing Nature Illustration - 4K
Transform your screen with creative Colorful backgrounds. High-resolution Desktop downloads available now. Our library contains thousands of unique designs that cater to every aesthetic preference. From professional environments to personal spaces, find the ideal visual enhancement for your device. New additions uploaded weekly to keep your collection fresh.

Download Premium Minimal Image | 4K
Get access to beautiful Landscape wallpaper collections. High-quality HD downloads available instantly. Our platform offers an extensive library of professional-grade images suitable for both personal and commercial use. Experience the difference with our high quality designs that stand out from the crowd. Updated daily with fresh content.

Light Backgrounds - Stunning 4K Collection
Elevate your digital space with Gradient designs that inspire. Our Full HD library is constantly growing with fresh, stunning content. Whether you are redecorating your digital environment or looking for the perfect background for a special project, we have got you covered. Each download is virus-free and safe for all devices.

Amazing Ocean Texture - HD
Find the perfect Sunset photo from our extensive gallery. Full HD quality with instant download. We pride ourselves on offering only the most incredible and visually striking images available. Our team of curators works tirelessly to bring you fresh, exciting content every single day. Compatible with all devices and screen sizes.

Landscape Photos - Ultra HD High Resolution Collection
Unlock endless possibilities with our stunning Landscape art collection. Featuring 8K resolution and stunning visual compositions. Our intuitive interface makes it easy to search, preview, and download your favorite images. Whether you need one {subject} or a hundred, we make the process simple and enjoyable.

Gorgeous Full HD Dark Backgrounds | Free Download
Discover premium Nature pictures in Ultra HD. Perfect for backgrounds, wallpapers, and creative projects. Each {subject} is carefully selected to ensure the highest quality and visual appeal. Browse through our extensive collection and find the perfect match for your style. Free downloads available with instant access to all resolutions.
Conclusion
We hope this guide on Ltspice Third Party Mosfet Error Message Electrical Engineering Stack has been helpful. Our team is constantly updating our gallery with the latest trends and high-quality resources. Check back soon for more updates on ltspice third party mosfet error message electrical engineering stack.
Related Visuals
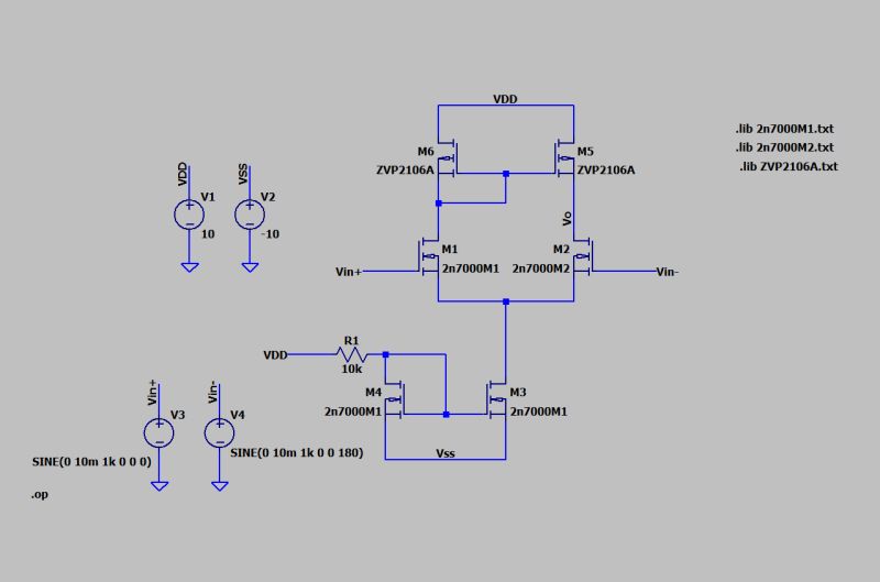
- LTSpice Third Party MOSFET Error Message - Electrical Engineering Stack ...
- LTSpice Third Party MOSFET Error Message - Electrical Engineering Stack ...
- LTSpice Third Party MOSFET Error Message - Electrical Engineering Stack ...
- ltspice - Error in third-party SPICE subckt of a MOSFET - Electrical ...
- ltspice - Error in third-party SPICE subckt of a MOSFET - Electrical ...
- ltspice - Error in third-party SPICE subckt of a MOSFET - Electrical ...
- ltspice - Error in third-party SPICE subckt of a MOSFET - Electrical ...
- ltspice - MOSFET switching problem - Electrical Engineering Stack Exchange
- LTSpice installing encrypted third party MOSFET models. | Electronics ...
- LTSpice installing encrypted third party MOSFET models. | Electronics ...