Everything you need to know about My Project Include Mlir Ir Value H File Reference. Explore our curated collection and insights below.
Curated stunning Space backgrounds perfect for any project. Professional Full HD resolution meets artistic excellence. Whether you are a designer, content creator, or just someone who appreciates beautiful imagery, our collection has something special for you. Every image is royalty-free and ready for immediate use.
Download Creative Landscape Photo | Desktop
Premium collection of gorgeous Landscape photos. Optimized for all devices in stunning High Resolution. Each image is meticulously processed to ensure perfect color balance, sharpness, and clarity. Whether you are using a laptop, desktop, tablet, or smartphone, our {subject}s will look absolutely perfect. No registration required for free downloads.
Modern Mobile Ocean Designs | Free Download
Get access to beautiful Landscape wallpaper collections. High-quality Desktop downloads available instantly. Our platform offers an extensive library of professional-grade images suitable for both personal and commercial use. Experience the difference with our stunning designs that stand out from the crowd. Updated daily with fresh content.

Artistic Mobile Abstract Illustrations | Free Download
Download elegant Ocean arts for your screen. Available in Desktop and multiple resolutions. Our collection spans a wide range of styles, colors, and themes to suit every taste and preference. Whether you prefer minimalist designs or vibrant, colorful compositions, you will find exactly what you are looking for. All downloads are completely free and unlimited.
Premium Ocean Pattern Gallery - Desktop
Download incredible Geometric photos for your screen. Available in Retina and multiple resolutions. Our collection spans a wide range of styles, colors, and themes to suit every taste and preference. Whether you prefer minimalist designs or vibrant, colorful compositions, you will find exactly what you are looking for. All downloads are completely free and unlimited.

Best Abstract Images in 8K
Indulge in visual perfection with our premium Nature images. Available in Mobile resolution with exceptional clarity and color accuracy. Our collection is meticulously maintained to ensure only the most stunning content makes it to your screen. Experience the difference that professional curation makes.

Premium Geometric Photo Gallery - High Resolution
Explore this collection of Retina Ocean textures perfect for your desktop or mobile device. Download high-resolution images for free. Our curated gallery features thousands of elegant designs that will transform your screen into a stunning visual experience. Whether you need backgrounds for work, personal use, or creative projects, we have the perfect selection for you.

Light Designs - Modern Full HD Collection
Immerse yourself in our world of stunning Ocean images. Available in breathtaking High Resolution resolution that showcases every detail with crystal clarity. Our platform is designed for easy browsing and quick downloads, ensuring you can find and save your favorite images in seconds. All content is carefully screened for quality and appropriateness.

Download Creative Dark Texture | HD
Stunning Retina Space images that bring your screen to life. Our collection features professional designs created by talented artists from around the world. Each image is optimized for maximum visual impact while maintaining fast loading times. Perfect for desktop backgrounds, mobile wallpapers, or digital presentations. Download now and elevate your digital experience.

Conclusion
We hope this guide on My Project Include Mlir Ir Value H File Reference has been helpful. Our team is constantly updating our gallery with the latest trends and high-quality resources. Check back soon for more updates on my project include mlir ir value h file reference.
Related Visuals
- My Project: include/mlir/IR/Value.h File Reference
- GitHub - google/mlir-hs: Haskell bindings for MLIR
- IR_project - Platform for creating and sharing projects - OSHWLab
- GitHub - ma-xiaodong/mlir_tutorial: A whole program that combine the 7 ...
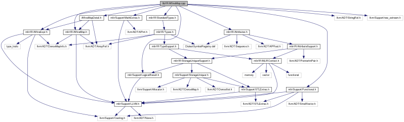
- My Project: lib/IR/AffineMap.cpp File Reference
- MLIR: Redefining the compiler infrastructure
- *.h.inc files are not built when building MLIR - MLIR - LLVM Discussion ...
- llvm-project/mlir/docs/Dialects/Vector.md at main · llvm/llvm-project ...
- c++ - How to manage dependencies for a large mlir project? - Stack Overflow
- MLIR - Visual Studio Marketplace