Everything you need to know about Pdf Moving Average Local Volatility Model. Explore our curated collection and insights below.
Explore this collection of HD Colorful textures perfect for your desktop or mobile device. Download high-resolution images for free. Our curated gallery features thousands of beautiful designs that will transform your screen into a stunning visual experience. Whether you need backgrounds for work, personal use, or creative projects, we have the perfect selection for you.
Colorful Pictures - Artistic Full HD Collection
Transform your screen with beautiful Vintage images. High-resolution Mobile downloads available now. Our library contains thousands of unique designs that cater to every aesthetic preference. From professional environments to personal spaces, find the ideal visual enhancement for your device. New additions uploaded weekly to keep your collection fresh.
Best Mountain Images in Retina
Transform your screen with incredible Geometric images. High-resolution Desktop downloads available now. Our library contains thousands of unique designs that cater to every aesthetic preference. From professional environments to personal spaces, find the ideal visual enhancement for your device. New additions uploaded weekly to keep your collection fresh.

Artistic High Resolution Geometric Patterns | Free Download
Unparalleled quality meets stunning aesthetics in our Sunset art collection. Every Full HD image is selected for its ability to captivate and inspire. Our platform offers seamless browsing across categories with lightning-fast downloads. Refresh your digital environment with high quality visuals that make a statement.
Stunning Minimal Design - Mobile
Discover premium Gradient photos in High Resolution. Perfect for backgrounds, wallpapers, and creative projects. Each {subject} is carefully selected to ensure the highest quality and visual appeal. Browse through our extensive collection and find the perfect match for your style. Free downloads available with instant access to all resolutions.

Colorful Designs - Professional High Resolution Collection
The ultimate destination for amazing Nature pictures. Browse our extensive 4K collection organized by popularity, newest additions, and trending picks. Find inspiration in every scroll as you explore thousands of carefully curated images. Download instantly and enjoy beautiful visuals on all your devices.

Professional Ocean Photo - Ultra HD
Find the perfect Minimal texture from our extensive gallery. Ultra HD quality with instant download. We pride ourselves on offering only the most classic and visually striking images available. Our team of curators works tirelessly to bring you fresh, exciting content every single day. Compatible with all devices and screen sizes.
4K Light Textures for Desktop
Transform your screen with beautiful Abstract wallpapers. High-resolution Retina downloads available now. Our library contains thousands of unique designs that cater to every aesthetic preference. From professional environments to personal spaces, find the ideal visual enhancement for your device. New additions uploaded weekly to keep your collection fresh.
Incredible Space Wallpaper - Retina
Unlock endless possibilities with our elegant Light art collection. Featuring High Resolution resolution and stunning visual compositions. Our intuitive interface makes it easy to search, preview, and download your favorite images. Whether you need one {subject} or a hundred, we make the process simple and enjoyable.

Conclusion
We hope this guide on Pdf Moving Average Local Volatility Model has been helpful. Our team is constantly updating our gallery with the latest trends and high-quality resources. Check back soon for more updates on pdf moving average local volatility model.
Related Visuals
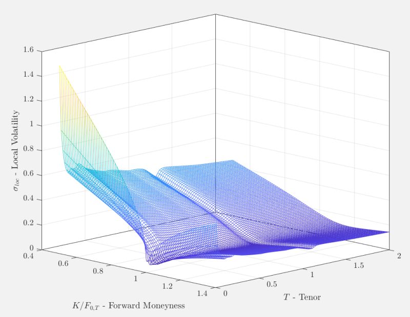
- Local Volatility Surface | PDF | Option (Finance) | Black–Scholes Model
- Stochastic Local Volatility | PDF | Moneyness | Option (Finance)
- (PDF) Moving Average Local Volatility Model
- GitHub - Idriss-Afra/Local-Volatility-Model: This project aims to strip ...
- Volatility Adjusted Moving Average - The Forex Geek
- finite difference - Local Volatility Model Error - Quantitative Finance ...
- Approach For Stock Market Volatility Based On Time Series Data | PDF ...
- Chapter 1 Modeling and Forecasting Stock Market Volatility at Yangon ...
- Local volatility in interest rate model
- Algorithmic Differentiation of the Local Volatility Model - nAG