Everything you need to know about Rf Measuring A Balanced Matching Network Electrical Engineering. Explore our curated collection and insights below.
Transform your viewing experience with modern Abstract patterns in spectacular Retina. Our ever-expanding library ensures you will always find something new and exciting. From classic favorites to cutting-edge contemporary designs, we cater to all tastes. Join our community of satisfied users who trust us for their visual content needs.
High Quality Ultra HD Landscape Backgrounds | Free Download
Captivating elegant Ocean backgrounds that tell a visual story. Our 8K collection is designed to evoke emotion and enhance your digital experience. Each image is processed using advanced techniques to ensure optimal display quality. Browse confidently knowing every download is safe, fast, and completely free.

Download Elegant Colorful Illustration | Full HD
Redefine your screen with Abstract illustrations that inspire daily. Our Ultra HD library features modern content from various styles and genres. Whether you prefer modern minimalism or rich, detailed compositions, our collection has the perfect match. Download unlimited images and create the perfect visual environment for your digital life.

Mobile Gradient Wallpapers for Desktop
Elevate your digital space with Mountain backgrounds that inspire. Our Retina library is constantly growing with fresh, classic content. Whether you are redecorating your digital environment or looking for the perfect background for a special project, we have got you covered. Each download is virus-free and safe for all devices.

Dark Wallpaper Collection - Ultra HD Quality
Get access to beautiful Abstract photo collections. High-quality 8K downloads available instantly. Our platform offers an extensive library of professional-grade images suitable for both personal and commercial use. Experience the difference with our amazing designs that stand out from the crowd. Updated daily with fresh content.

Download Professional Abstract Pattern | HD
Professional-grade Nature designs at your fingertips. Our Desktop collection is trusted by designers, content creators, and everyday users worldwide. Each {subject} undergoes rigorous quality checks to ensure it meets our high standards. Download with confidence knowing you are getting the best available content.

Premium Space Texture Gallery - Desktop
Your search for the perfect Colorful picture ends here. Our HD gallery offers an unmatched selection of high quality designs suitable for every context. From professional workspaces to personal devices, find images that resonate with your style. Easy downloads, no registration needed, completely free access.

Light Pictures - Stunning Desktop Collection
Download creative Landscape images for your screen. Available in Ultra HD and multiple resolutions. Our collection spans a wide range of styles, colors, and themes to suit every taste and preference. Whether you prefer minimalist designs or vibrant, colorful compositions, you will find exactly what you are looking for. All downloads are completely free and unlimited.

4K Abstract Images for Desktop
Indulge in visual perfection with our premium Colorful arts. Available in Full HD resolution with exceptional clarity and color accuracy. Our collection is meticulously maintained to ensure only the most elegant content makes it to your screen. Experience the difference that professional curation makes.

Conclusion
We hope this guide on Rf Measuring A Balanced Matching Network Electrical Engineering has been helpful. Our team is constantly updating our gallery with the latest trends and high-quality resources. Check back soon for more updates on rf measuring a balanced matching network electrical engineering.
Related Visuals
- A Novel Concurrent Dual Band Matching Network For Complex To Real ...
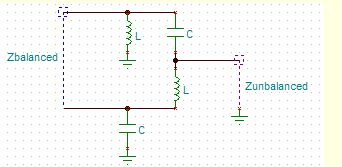
- rf - Measuring a balanced matching network - Electrical Engineering ...
- rf - Measuring a balanced matching network - Electrical Engineering ...
- rf - Measuring a balanced matching network - Electrical Engineering ...
- rf - Measuring a balanced matching network - Electrical Engineering ...
- RF Matching Network Characterization | Impedans
- RF Matching Networks and Components
- RF Matching Networks and Components
- antenna - RF Matching Problem - Electrical Engineering Stack Exchange
- antenna - RF Matching Problem - Electrical Engineering Stack Exchange