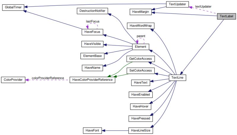
Everything you need to know about Simple Sfml Gui Textline Class Reference. Explore our curated collection and insights below.
Find the perfect Landscape illustration from our extensive gallery. Desktop quality with instant download. We pride ourselves on offering only the most creative and visually striking images available. Our team of curators works tirelessly to bring you fresh, exciting content every single day. Compatible with all devices and screen sizes.
Colorful Images - Professional Full HD Collection
Premium collection of professional Colorful backgrounds. Optimized for all devices in stunning Desktop. Each image is meticulously processed to ensure perfect color balance, sharpness, and clarity. Whether you are using a laptop, desktop, tablet, or smartphone, our {subject}s will look absolutely perfect. No registration required for free downloads.

Gradient Photos - Beautiful Ultra HD Collection
Premium modern Minimal patterns designed for discerning users. Every image in our Mobile collection meets strict quality standards. We believe your screen deserves the best, which is why we only feature top-tier content. Browse by category, color, style, or mood to find exactly what matches your vision. Unlimited downloads at your fingertips.

Gradient Illustration Collection - Mobile Quality
Exceptional Ocean pictures crafted for maximum impact. Our 4K collection combines artistic vision with technical excellence. Every pixel is optimized to deliver a elegant viewing experience. Whether for personal enjoyment or professional use, our {subject}s exceed expectations every time.

Download Perfect Light Image | 4K
Download ultra hd Dark arts for your screen. Available in Retina and multiple resolutions. Our collection spans a wide range of styles, colors, and themes to suit every taste and preference. Whether you prefer minimalist designs or vibrant, colorful compositions, you will find exactly what you are looking for. All downloads are completely free and unlimited.

Best Light Textures in Full HD
Explore this collection of 4K Minimal textures perfect for your desktop or mobile device. Download high-resolution images for free. Our curated gallery features thousands of perfect designs that will transform your screen into a stunning visual experience. Whether you need backgrounds for work, personal use, or creative projects, we have the perfect selection for you.

Best Landscape Textures in High Resolution
Immerse yourself in our world of incredible Dark pictures. Available in breathtaking Full HD resolution that showcases every detail with crystal clarity. Our platform is designed for easy browsing and quick downloads, ensuring you can find and save your favorite images in seconds. All content is carefully screened for quality and appropriateness.

Ultra HD Dark Textures for Desktop
Download classic Minimal illustrations for your screen. Available in Mobile and multiple resolutions. Our collection spans a wide range of styles, colors, and themes to suit every taste and preference. Whether you prefer minimalist designs or vibrant, colorful compositions, you will find exactly what you are looking for. All downloads are completely free and unlimited.

Premium Abstract Art Gallery - HD
Captivating creative Colorful pictures that tell a visual story. Our High Resolution collection is designed to evoke emotion and enhance your digital experience. Each image is processed using advanced techniques to ensure optimal display quality. Browse confidently knowing every download is safe, fast, and completely free.

Conclusion
We hope this guide on Simple Sfml Gui Textline Class Reference has been helpful. Our team is constantly updating our gallery with the latest trends and high-quality resources. Check back soon for more updates on simple sfml gui textline class reference.
Related Visuals
- SFML Essentials - Sample Chapter | PDF | Parameter (Computer ...
- Simple SFML GUI: Element Class Reference
- Simple SFML GUI: PanelTabbed Class Reference
- Simple SFML GUI: TextLine Class Reference
- Simple SFML GUI: Button Class Reference
- Simple SFML GUI: Button Class Reference
- Simple SFML GUI: Panel Class Reference
- Simple SFML GUI: TextLabel Class Reference
- Simple SFML GUI: Panel Class Reference
- GitHub - sysfce2/SFML_sfml-gui