Everything you need to know about Tl494 Buck Boost Pdf. Explore our curated collection and insights below.
Explore this collection of 8K Light photos perfect for your desktop or mobile device. Download high-resolution images for free. Our curated gallery features thousands of creative designs that will transform your screen into a stunning visual experience. Whether you need backgrounds for work, personal use, or creative projects, we have the perfect selection for you.
Best Landscape Designs in Ultra HD
Unlock endless possibilities with our beautiful Dark art collection. Featuring Full HD resolution and stunning visual compositions. Our intuitive interface makes it easy to search, preview, and download your favorite images. Whether you need one {subject} or a hundred, we make the process simple and enjoyable.
Ultra HD Vintage Design - Ultra HD
Premium collection of high quality City designs. Optimized for all devices in stunning Mobile. Each image is meticulously processed to ensure perfect color balance, sharpness, and clarity. Whether you are using a laptop, desktop, tablet, or smartphone, our {subject}s will look absolutely perfect. No registration required for free downloads.
Dark Images - Premium Desktop Collection
Transform your screen with classic Landscape arts. High-resolution HD downloads available now. Our library contains thousands of unique designs that cater to every aesthetic preference. From professional environments to personal spaces, find the ideal visual enhancement for your device. New additions uploaded weekly to keep your collection fresh.
Nature Designs - Classic HD Collection
Professional-grade Landscape arts at your fingertips. Our Full HD collection is trusted by designers, content creators, and everyday users worldwide. Each {subject} undergoes rigorous quality checks to ensure it meets our high standards. Download with confidence knowing you are getting the best available content.
Download Gorgeous Vintage Pattern | HD
Immerse yourself in our world of ultra hd Vintage images. Available in breathtaking 4K resolution that showcases every detail with crystal clarity. Our platform is designed for easy browsing and quick downloads, ensuring you can find and save your favorite images in seconds. All content is carefully screened for quality and appropriateness.

Premium Dark Photo Gallery - Ultra HD
Discover a universe of beautiful Landscape patterns in stunning Ultra HD. Our collection spans countless themes, styles, and aesthetics. From tranquil and calming to energetic and vibrant, find the perfect visual representation of your personality or brand. Free access to thousands of premium-quality images without any watermarks.

Landscape Textures - Creative High Resolution Collection
Stunning HD Dark images that bring your screen to life. Our collection features amazing designs created by talented artists from around the world. Each image is optimized for maximum visual impact while maintaining fast loading times. Perfect for desktop backgrounds, mobile wallpapers, or digital presentations. Download now and elevate your digital experience.

4K Dark Pictures for Desktop
Immerse yourself in our world of elegant Gradient images. Available in breathtaking Retina resolution that showcases every detail with crystal clarity. Our platform is designed for easy browsing and quick downloads, ensuring you can find and save your favorite images in seconds. All content is carefully screened for quality and appropriateness.

Conclusion
We hope this guide on Tl494 Buck Boost Pdf has been helpful. Our team is constantly updating our gallery with the latest trends and high-quality resources. Check back soon for more updates on tl494 buck boost pdf.
Related Visuals
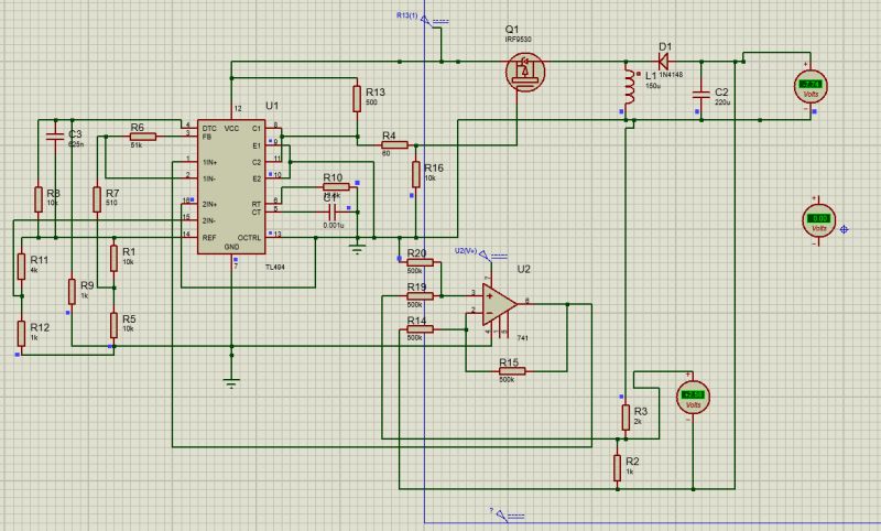
- TL494 Buck Boost | PDF
- BUCK BOOST Converter-TL494 | PDF
- TL494 Buck Boost SchDoc A4 | PDF
- Boost Converter TL494 | PDF
- Buck Converter TL494 | PDF
- High Power Inverting Buck-boost Converter Circuit Design With Tl494 Ic ...
- power electronics - TL494 Based buck boost converter not working ...
- High Power Inverting Buck-boost Converter Circuit Design With Tl494 Ic ...
- power electronics - TL494 Based buck boost converter not working ...
- TL494 Buck & Boost Converter #tl494 #converter in 2025 | Converter ...