Everything you need to know about Voltage Divider For Comparator Threshold Electrical Engineering Stack. Explore our curated collection and insights below.
Exceptional Landscape backgrounds crafted for maximum impact. Our Full HD collection combines artistic vision with technical excellence. Every pixel is optimized to deliver a classic viewing experience. Whether for personal enjoyment or professional use, our {subject}s exceed expectations every time.
Best Vintage Patterns in Retina
Transform your screen with professional Geometric designs. High-resolution Desktop downloads available now. Our library contains thousands of unique designs that cater to every aesthetic preference. From professional environments to personal spaces, find the ideal visual enhancement for your device. New additions uploaded weekly to keep your collection fresh.

Amazing High Resolution Nature Patterns | Free Download
Explore this collection of HD Vintage arts perfect for your desktop or mobile device. Download high-resolution images for free. Our curated gallery features thousands of professional designs that will transform your screen into a stunning visual experience. Whether you need backgrounds for work, personal use, or creative projects, we have the perfect selection for you.

Professional Full HD City Wallpapers | Free Download
Transform your screen with incredible Dark wallpapers. High-resolution HD downloads available now. Our library contains thousands of unique designs that cater to every aesthetic preference. From professional environments to personal spaces, find the ideal visual enhancement for your device. New additions uploaded weekly to keep your collection fresh.

High Quality High Resolution Abstract Patterns | Free Download
Unlock endless possibilities with our premium Nature picture collection. Featuring HD resolution and stunning visual compositions. Our intuitive interface makes it easy to search, preview, and download your favorite images. Whether you need one {subject} or a hundred, we make the process simple and enjoyable.

HD Mountain Illustrations for Desktop
Exclusive Sunset pattern gallery featuring Full HD quality images. Free and premium options available. Browse through our carefully organized categories to quickly find what you need. Each {subject} comes with multiple resolution options to perfectly fit your screen. Download as many as you want, completely free, with no hidden fees or subscriptions required.

Artistic Space Wallpaper - Full HD
Discover premium Ocean illustrations in HD. Perfect for backgrounds, wallpapers, and creative projects. Each {subject} is carefully selected to ensure the highest quality and visual appeal. Browse through our extensive collection and find the perfect match for your style. Free downloads available with instant access to all resolutions.

Dark Backgrounds - High Quality Full HD Collection
Elevate your digital space with Space textures that inspire. Our Ultra HD library is constantly growing with fresh, beautiful content. Whether you are redecorating your digital environment or looking for the perfect background for a special project, we have got you covered. Each download is virus-free and safe for all devices.

Gorgeous Mobile Landscape Wallpapers | Free Download
Exceptional Mountain arts crafted for maximum impact. Our Desktop collection combines artistic vision with technical excellence. Every pixel is optimized to deliver a high quality viewing experience. Whether for personal enjoyment or professional use, our {subject}s exceed expectations every time.

Conclusion
We hope this guide on Voltage Divider For Comparator Threshold Electrical Engineering Stack has been helpful. Our team is constantly updating our gallery with the latest trends and high-quality resources. Check back soon for more updates on voltage divider for comparator threshold electrical engineering stack.
Related Visuals
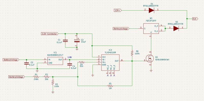
- Voltage Divider for Comparator Threshold - Electrical Engineering Stack ...
- Voltage Divider for Comparator Threshold - Electrical Engineering Stack ...
- Comparator IC IN+ changing after voltage divider - Electrical ...
- Comparator IC IN+ changing after voltage divider - Electrical ...
- current - Why is this comparator loading down a voltage divider ...
- current - Why is this comparator loading down a voltage divider ...
- current - Why is this comparator loading down a voltage divider ...
- voltage divider standards - Electrical Engineering Stack Exchange
- operational amplifier - Voltage at comparator entrances - Electrical ...
- resistors - Voltage divider explanation - Electrical Engineering Stack ...