Everything you need to know about Vsgimgui Configuration Is Broken Issue 27 Vsg Dev Vsgimgui Github. Explore our curated collection and insights below.
Discover a universe of incredible Space arts in stunning Mobile. Our collection spans countless themes, styles, and aesthetics. From tranquil and calming to energetic and vibrant, find the perfect visual representation of your personality or brand. Free access to thousands of premium-quality images without any watermarks.
Full HD Geometric Pictures for Desktop
Your search for the perfect Geometric photo ends here. Our HD gallery offers an unmatched selection of elegant designs suitable for every context. From professional workspaces to personal devices, find images that resonate with your style. Easy downloads, no registration needed, completely free access.

Gradient Image Collection - High Resolution Quality
Download classic Sunset designs for your screen. Available in Retina and multiple resolutions. Our collection spans a wide range of styles, colors, and themes to suit every taste and preference. Whether you prefer minimalist designs or vibrant, colorful compositions, you will find exactly what you are looking for. All downloads are completely free and unlimited.

Artistic Mountain Background - HD
Stunning HD Vintage wallpapers that bring your screen to life. Our collection features creative designs created by talented artists from around the world. Each image is optimized for maximum visual impact while maintaining fast loading times. Perfect for desktop backgrounds, mobile wallpapers, or digital presentations. Download now and elevate your digital experience.

Colorful Pictures - Classic High Resolution Collection
Exceptional Mountain arts crafted for maximum impact. Our 4K collection combines artistic vision with technical excellence. Every pixel is optimized to deliver a classic viewing experience. Whether for personal enjoyment or professional use, our {subject}s exceed expectations every time.

Download Professional Space Pattern | Ultra HD
Experience the beauty of Space patterns like never before. Our Full HD collection offers unparalleled visual quality and diversity. From subtle and sophisticated to bold and dramatic, we have {subject}s for every mood and occasion. Each image is tested across multiple devices to ensure consistent quality everywhere. Start exploring our gallery today.

Premium Abstract Photo Gallery - 4K
Premium amazing Space designs designed for discerning users. Every image in our Mobile collection meets strict quality standards. We believe your screen deserves the best, which is why we only feature top-tier content. Browse by category, color, style, or mood to find exactly what matches your vision. Unlimited downloads at your fingertips.

Space Patterns - Elegant High Resolution Collection
Discover premium Minimal arts in High Resolution. Perfect for backgrounds, wallpapers, and creative projects. Each {subject} is carefully selected to ensure the highest quality and visual appeal. Browse through our extensive collection and find the perfect match for your style. Free downloads available with instant access to all resolutions.
Download Artistic Colorful Pattern | Desktop
Discover a universe of creative Mountain patterns in stunning Desktop. Our collection spans countless themes, styles, and aesthetics. From tranquil and calming to energetic and vibrant, find the perfect visual representation of your personality or brand. Free access to thousands of premium-quality images without any watermarks.

Conclusion
We hope this guide on Vsgimgui Configuration Is Broken Issue 27 Vsg Dev Vsgimgui Github has been helpful. Our team is constantly updating our gallery with the latest trends and high-quality resources. Check back soon for more updates on vsgimgui configuration is broken issue 27 vsg dev vsgimgui github.
Related Visuals
- GitHub - vsg-dev/vsgImGui: Integration of VulkanSceneGraph with ImGui
- vsgImGui: ImGuiViewport Struct Reference
- vsgImGui: ImGuiNavItemData Struct Reference
- vsgImGui: ImGuiIO Struct Reference
- vsgImGui: ImGuiStyle Struct Reference
- vsgImGui: ImGuiWindow Struct Reference
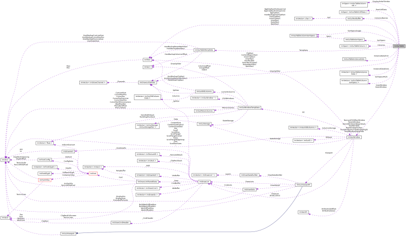
- vsgImGui: ImGuiTable Struct Reference
- vsgImGui configuration is broken · Issue #27 · vsg-dev/vsgImGui · GitHub
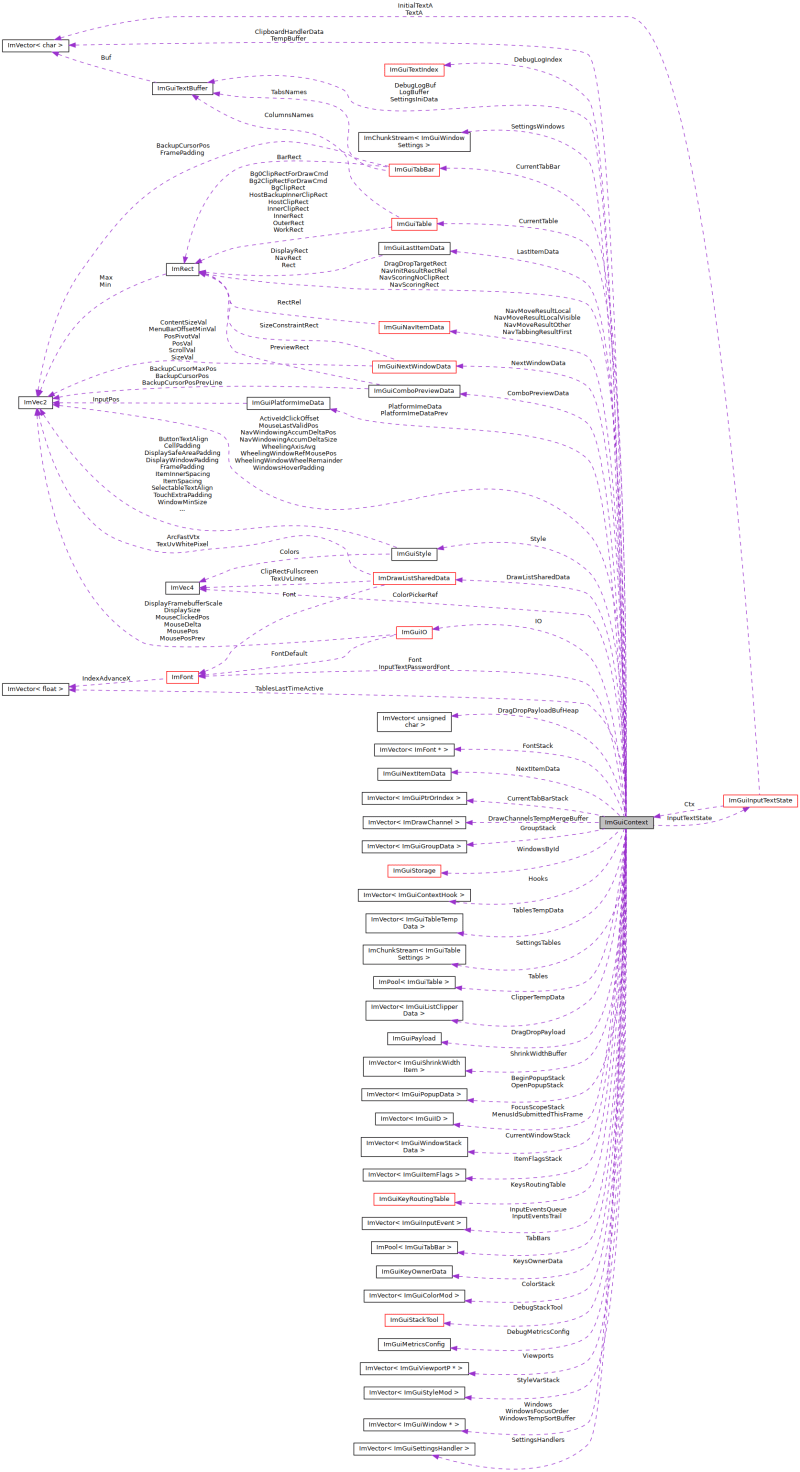
- vsgImGui: ImGuiContext Struct Reference
- Screenshots | VulkanSceneGraph